智能问答
|
繁体
|
设为首页
|
支持IPV6
|
进入适老模式
无障碍阅读
网站首页
走进鲁山
鲁山快讯
政府信息公开
互动交流
国务院信息
政务服务
政府数据
当前位置:
首页
>
政府信息公开
>
政策解读
>
图文解读
文号
索引号
00548694/2025-00012
关键词
主题分类
图文解读
体裁分类
服务对象
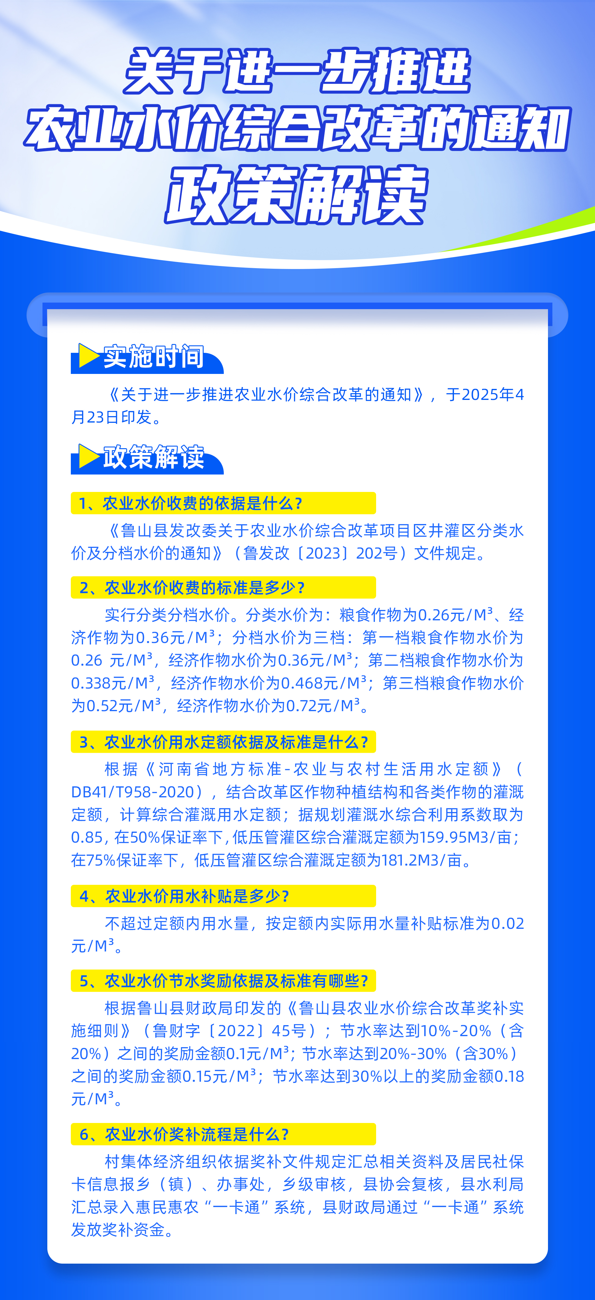
图文解读丨《关于进一步推进农业水价综合改革的通知》
发布日期:2025-04-23
浏览次数:
次
原文阅读丨
鲁山县发展和改革委员会鲁山县水利局鲁山县农业农村局鲁山县财政局鲁山县供电公司关于进一步推进农业水价综合改革的通知
【打印】
【关闭】
上一篇:
图文解读丨《瓦屋镇经营性自建房“带险经营”专项整治工作实施方案》
下一篇:
一图读懂丨《鲁山县惠民殡葬实施办法》